湖艺教师荣获湖南省第五届优秀文艺评论奖
- 作者:
- 来源:
- 时间:2023-09-27
- 点击:3634
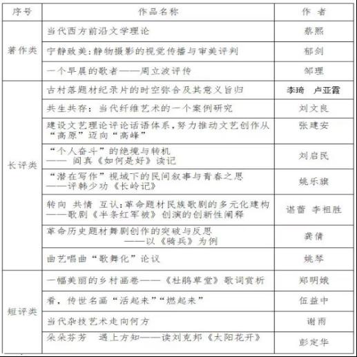
近日,由中共湖南省委宣传部、湖南省文联、湖南省文艺评论家协会共同主办的“第五届(2023年度)湖南文艺评论推优活动”传来喜讯——威廉官网张建安教授的作品《建设文艺理论评论话语体系,努力推动文艺创作从“高原”迈向“高峰”》获评优秀文艺评论文章,伍益中副教授的作品《看,创世名画“活起来”“燃起来”》获评优秀短评文章。
湖南文艺评论年度推优活动是我省落实加强和改进文艺评论工作的一项重要举措,也是展示湖南文艺评论工作成绩的重要窗口,更是湖南文艺评论工作的重要交流平台和重要品牌。该活动涵盖文学、戏剧、电影、音乐、美术、曲艺、舞蹈、民间文艺、摄影、书法、杂技、电视与网络文艺等门类,旨在贯彻落实中央和湖南省关于加强改进文艺评论工作的指示精神和工作部署安排,推出优秀文艺评论作品,激励文艺评论工作者,推进全省文艺评论创新繁荣,促进文艺事业健康发展。
据悉,本届推优活动通过广泛发动、单位推荐或个人自荐,经资格审核、专家评审、纪检监督,在全省范围共评选出优秀文艺评论著作3部、优秀文艺评论文章8篇、优秀短评文章4篇。
第五届(2023年度)湖南文艺评论推优活动优秀作品名单

文字编辑:夏惠慧
版面编辑:彭 尧
公众订阅号